来源:生命科学与技术学院
近日,beat365生命科学与技术学院新引进教师高佳敏博士在国际期刊《PLOS Pathogens》(SCI,中科院一区Top期刊)上发表了题为《A hypovirulence-associated capsidless bi-segmented ssRNA mycovirus enhances melanin and microsclerotial production in a vascular phytopathogenic fungus》的研究论文。高佳敏博士为论文第一作者,beat365中文登录入口张利莉教授、华中农业大学谢甲涛教授为通讯作者。该研究得到国家重点研发计划项目、国家自然科学基金项目、beat365中文登录入口校长基金项目等支持。

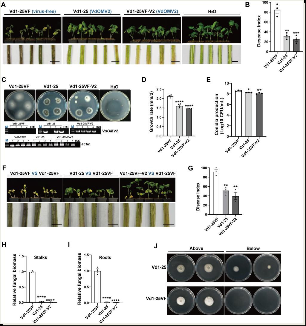
本研究对重要植物维管束病原真菌大丽轮枝菌(Verticillium dahliae)中新发现的两种无衣壳双分体单链RNA病毒——Verticillium dahliae ormycovirus 1(VdOMV1)和Verticillium dahliae ormycovirus 2(VdOMV2)进行了分子特征解析。研究发现,VdOMV2不仅能促进菌丝体向微菌核的形态转换,还可显著增强宿主在非生物胁迫环境中的生存能力。值得注意的是,该病毒在降低大丽轮枝菌对棉花侵染能力的同时,展现出对棉花黄萎病非常好的生防潜能。这种兼具低毒力特性和胁迫耐受性增强的双重效应,为包括棉花黄萎病在内的维管束萎蔫病害防控提供了全新的真菌病毒介导防治策略。

(文/图:高佳敏)